医学教育考试网
正保医学教育网校
临床执业医师
临床助理医师
中医执业医师
中医助理医师
中西医执业医师
中西医执业助理医师
公卫执业医师
公卫助理医师
口腔执业医师
口腔助理医师
乡镇执业助理医师
执业医师实践技能考试
卫生资格考试
内科主治医师
外科主治医师
妇产科主治医师
药士
初级药师
主管药师
中药士
初级中药师
主管中药师
护士资格证
初级护师
主管护师
执业药师
执业医师资格
医学论文
医学网址
医学网址大全
医学继续教育
医学生网
医师定期考核
全科医师
医学考研
医学考博
医学英语
医学自考
专科医师培训
首页
>
临床执业医师
>
考试动态
2024医师网上报名填表须知
时间:2024-01-22 09:45:48
来源:
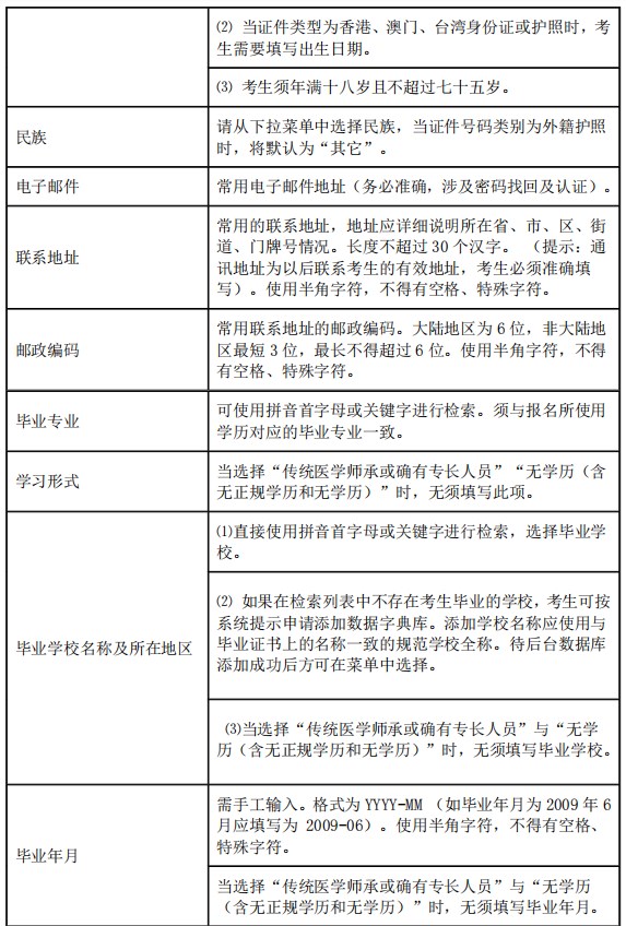
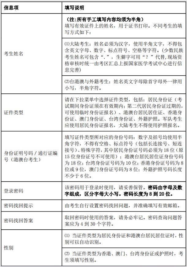
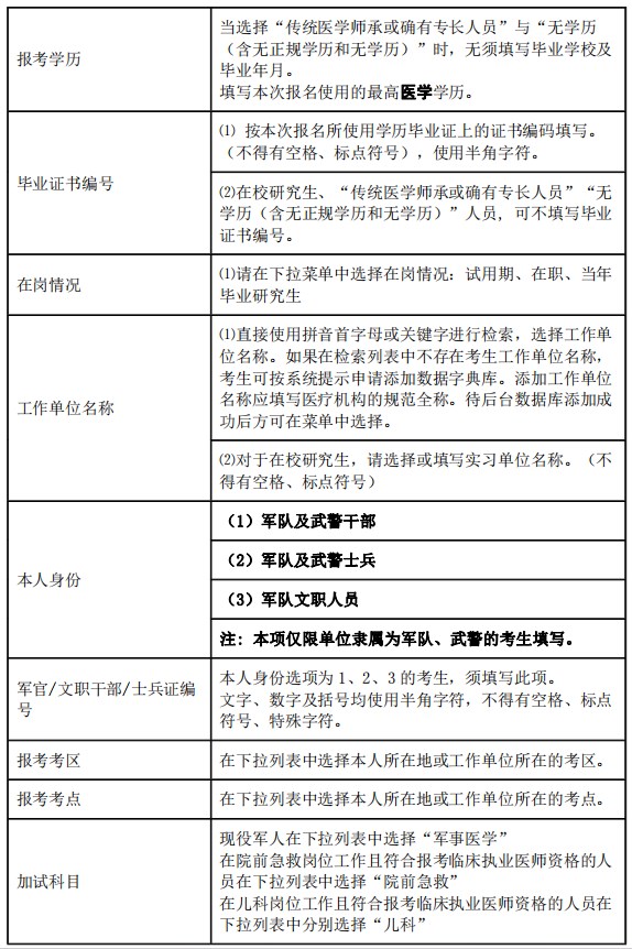
2024医师网上报名填表须知
热门文章
2024医师网上报名填表须知
浏览 0 次
2024-01-22 09:45:48
2024医师报名常见问答
浏览 0 次
2024-01-22 09:45:09
2024医师网上报名须知
浏览 0 次
2024-01-22 09:44:35
2024医师资格考试报名流程
浏览 0 次
2024-01-22 09:44:16
广西执业医师资格报名咨询电话大全
浏览 18 次
2023-06-21 09:24:22
营口医师资格现场审核卫健局电话
浏览 35 次
2023-02-28 18:09:25
2023锦州医师资格现场审核时间地点大全
浏览 53 次
2023-02-28 18:08:48
丹东医师资格报名审核电话大全
浏览 33 次
2023-02-28 18:08:12
国家医师资格考试考区、考点咨询电话一览
浏览 43 次
2023-02-08 18:10:10
国家医学考试中心关于考生服务电话变更 的通
浏览 31 次
2023-02-08 18:09:32
2023年中医中西医结合医师资格考试指导用书
浏览 34 次
2023-02-08 18:08:51
2023版医师资格考试指导用书出版发行
浏览 25 次
2023-02-08 18:08:21
2023执业医师不能报名的情况有哪些
浏览 46 次
2023-01-19 10:12:19
中专生能报考2023执业医师资格考试吗
浏览 33 次
2023-01-19 10:11:39
2023执业医师报名报考需要哪些资料
浏览 37 次
2023-01-19 10:11:02
2023医师资格考试报考条件工作年限
浏览 41 次
2022-12-06 20:49:08
2022医师资格考试通过的考生电子化注册常见
浏览 56 次
2022-11-10 11:24:56
2022医师资格考试证书电子化注册流程
浏览 62 次
2022-11-10 11:24:18
最新文章
2024医师网上报名填表须知
浏览 0 次
2024-01-22 09:45:48
2024医师报名常见问答
浏览 0 次
2024-01-22 09:45:09
2024医师网上报名须知
浏览 0 次
2024-01-22 09:44:35
2024医师资格考试报名流程
浏览 0 次
2024-01-22 09:44:16
广西执业医师资格报名咨询电话大全
浏览 18 次
2023-06-21 09:24:22
营口医师资格现场审核卫健局电话
浏览 35 次
2023-02-28 18:09:25
2023锦州医师资格现场审核时间地点大全
浏览 53 次
2023-02-28 18:08:48
丹东医师资格报名审核电话大全
浏览 33 次
2023-02-28 18:08:12
国家医师资格考试考区、考点咨询电话一览
浏览 43 次
2023-02-08 18:10:10
国家医学考试中心关于考生服务电话变更 的通
浏览 31 次
2023-02-08 18:09:32
2023年中医中西医结合医师资格考试指导用书
浏览 34 次
2023-02-08 18:08:51
2023版医师资格考试指导用书出版发行
浏览 25 次
2023-02-08 18:08:21
2023执业医师不能报名的情况有哪些
浏览 46 次
2023-01-19 10:12:19
中专生能报考2023执业医师资格考试吗
浏览 33 次
2023-01-19 10:11:39
2023执业医师报名报考需要哪些资料
浏览 37 次
2023-01-19 10:11:02
2023医师资格考试报考条件工作年限
浏览 41 次
2022-12-06 20:49:08
2022医师资格考试通过的考生电子化注册常见
浏览 56 次
2022-11-10 11:24:56
2022医师资格考试证书电子化注册流程
浏览 62 次
2022-11-10 11:24:18