2018浙江省执业药师网上报名时间及报名流程公布
2018浙江省执业药师网上报名时间及报名流程公布
一、考试时间、科目及考点
考试定于 10 月 13 日至 14 日进行,具体时间及科目为:
13 日 上午 9:00-11:30 药学(中药学)专业知识(一)
下午 2:00-4:30 药学(中药学)专业知识(二)
14 日 上午 9:00-11:30 药事管理与法规
下午 2:00-4:30 药学(中药学)综合知识与技能考点分别设在省直、各设区市及义乌市,具体地点以准考证为准。
二、报考条件和获得证书条件
(一)凡中华人民共和国公民、香港、澳门、台湾居民和获准在我国境内就业的其他国籍的人员,遵纪守法,并具备以下条件之一者,均可报名参加执业药师资格考试(在报名系统中选择的级别为“考全科”)。
1、取得药学、中药学或相关专业中专学历,从事药学或中药学专业工作满 7 年。
2、取得药学、中药学或相关专业大专学历,从事药学或中药学专业工作满 5 年。
3、取得药学、中药学或相关专业大学本科学历,从事药学或中药学专业工作满 3 年。
4、取得药学、中药学或相关专业第二学士学位、研究生班毕业或取得硕士学位,从事药学或中药学专业工作满 1 年。
5、取得药学、中药学或相关专业博士学位。
6、对不具备上述报名条件的,但已按照省有关规定评聘为主管药师(中药师)职务的人员。
(二)免试部分科目条件。按照国家有关规定评聘为高级专业技术职务,并具备下列条件之一者,可免试《药学(或中药学)
专业知识(一)》、《药学(或中药学)专业知识(二)》2 个科目(在报名系统中选择的级别为“考两科”)。
1.中药学徒、药学或中药学专业中专毕业,连续从事药学或中药学专业工作满 20 年。
2.取得药学、中药学专业或相关专业大专以上学历,连续从事药学或中药学专业工作满 15 年。
(三)报考条件中涉及专业工作时间期限的,均计算到报考当年年底(报考条件咨询电话见附件 1)。因有专业技术人员资格考试违纪违规行为,已按有关规定处理,尚在停考期内的人员,不得参加该项考试。
(四)获得证书条件。参加全部 4 个科目考试的人员,必须在连续 2 个考试年度内通过应试科目的考试;符合免试部分科目条件报考 2 个科目的人员,必须在 1 个考试年度内通过应试科目的考试,方可获得执业药师资格证书。
三、网上报考事项
报名人员于 8 月 1 日至 10 日登录浙江人事考试网( www.zjks.com ), 在 链 接 到 的 中 国 人 事 考 试 网(http://www.cpta.com.cn/)上,直接完成报名和交费流程。
(一)报名人员应按报考条件的规定和报名系统的设置,如实填报和选择相关信息,同时上传经专用工具处理后的电子证件照(照片处理方法和要求见浙江人事考试网首页的“办事指南”栏目)。
(二)报名人员在填报信息时要认真检查,重点防止填错姓名、身份证号和手机号,防止选错考区、报名点、考试级别、考试专业和科目,以及防止传错照片等,务必在反复检查,确认无误后再下载打印“报名表”,随后即可进行网上交费。
(三)交费前,若发现报名信息有误的报名人员可自行修改,但修改后必须重新打印“报名表”(以修改后最后一次打印的为准),并请妥善留存此表,待考后报考资格审查时备用。交费后,报名信息禁止修改,如需修改须在报名期间联系省人事考试办处理。
(四)报名并交费成功的考生可于 10 月 8 日至 12 日登录浙江人事考试网在线打印准考证(不得下载离线打印和自行修改准考证),按准考证上规定的时间、地点和要求参加考试。若发现准考证信息有误,应在考前联系省人事考试办处理。
(五)考生应对照报考条件诚信报名,原则上只许在现工作地或户籍所在地报考。如属报名人员传错照片、填错个人信息(如姓名、证件号及手机号)、选错报考信息(如考区、报名点、级别、专业及科目)、未交费或错交费、不符合报考条件等原因,造成参加考试、试卷评阅、通信联络、资格审查、证书制发与使用等受影响的,由报名人员自负责任。只进行网上报名但未进行网上交费视为自动放弃考试报名。若报错级别,原合格成绩因档案号不同不能使用。省部属(省直)单位的定义请见浙江人事考试网首页的“办事指南”栏目。网上报名技术咨询电话:0571-88396764、88396765;传真:0571-88396760、88395085.
四、收费标准
按照《人力资源社会保障部办公厅关于下发执业药师资格考试等 18 项专业技术人员资格考试考务费收费标准的通知》(人社厅函〔2015〕278 号)和《浙江省物价局、财政厅关于调整我省职业资格考试费收费标准的通知》(浙价费〔2016〕71 号)规定,考试收费标准为每人每科目 60 元。考生的交款票据,在考试当日到考点指定教室领取或由监考人员发给。
五、考试题型和相关规定
各科目考试题型均为客观题,用 2B 铅笔在答题卡上填涂作答。考生应考时,应携带黑色墨水笔、2B 铅笔、橡皮、卷(削)
笔刀。各科目题本空白处可作草稿纸使用。
考生必须凭准考证和有效身份证件方可入场(两证缺一不可),开考 5 分钟后禁止入场。严禁将电子通讯设备、提包、资料等物品带至座位。严禁将试卷、答题卡及考试信息带出或传出考场。在答题前应仔细阅读试卷和答题卡首页的注意事项或作答须知,按规定要求涂写考试基本信息和作答。答题卡不得折叠和污损,不得作与考试无关的标记。否则,若影响考试或成绩的后果由考生自负,涉及违纪的按相关规定处理。
为确保考试公平公正,将在考后阅卷过程中实施雷同技术甄别,若被甄别为雷同答卷的将按考试成绩无效处理,提醒广大考生在考试时务必看管好本人作答信息,同时要诚信参考。
六、考试用书征订
2018 年度执业药师资格考试继续使用 2015 年版《国家执业药师资格考试大纲》(第七版)。另外,根据考试大纲的有关规定,国家食药监总局执业药师资格认证中心于 2016 年 4 月、2017 年 3 月、2018 年 4 月分别发布了《关于调整国家执业药师资格考试大纲部分内容的通告》(2016 年第 1 号)、《关于调整国家执业药师资格考试大纲部分内容的通告》(2017 年第 1号)和《关于 2018 年调整国家执业药师资格考试大纲部分内容的通告》(2018 年第 1 号),对 2015 年版考试大纲中药事管理与法规科目部分内容和要求进行了调整。请考生按照 2015年版考试大纲要求,结合 2016 年第 1 号、2017 年第 1 号和 2018年第 1 号通告,进行应试准备。考生可登录浙江药师网药师书店(http://www.zjda.com/store/index.shtml)或到当地新华书店进行购买。
七、考试成绩公布和考后报考资格审查
考试成绩经国家相关部门确认后,以及考后报考资格审查的时间、地点和所需提交材料等事项经省食药监局确定后,一并在浙江人事考试网上予以公布。届时,请相关考生注意查看,并做好考后报考资格审查的相关准备。
对于应试科目成绩全部合格的考生,务必在网上公布的时间内、带上规定的材料,并按照省食药监局的要求(见附件 1),按报考属地原则到指定的地点参加现场考后报考资格审查,逾期不参加的视为自动放弃考试成绩。
对于负责考后报考资格审查的单位,要多方式、多渠道加强信息发布,努力做到应审尽审,同时要确保审查数据的完整、安全和及时传送,谨防遗漏和延误。
通过考后报考资格审查的考生,在省人力社保部门下达合格人员文件后,可登陆浙江政务服务网(www.zjzwfw.gov.cn)查询并打印资格考试合格证明,同时可在系统上申请证书邮寄业务(邮费到付)。
八、有关要求
省市人事考试机构和食药监局相关部门要高度重视,密切配合,通力协作,认真做好各个环节的考务工作(具体工作计划见附件 2)。要加强与教育、公安、无线电管理、考点单位的沟通协调,采取切实措施,做好考试的服务保障与安全管理。全体考生和考务工作人员要遵守考试纪律,对弄虚作假和考试舞弊者,一经发现,将严格按照《专业技术人员资格考试违纪违规行为处理规定》(人社部第 31 号令)和《人事考试工作人员纪律规定》处理;对主观违纪的,将严格按照我省人事考试违纪违规信息纳入人事考试信用体系的规定(浙人社发〔2014〕140 号)处理,并在信用浙江网上予以公布;触及“刑九”规定刑律的移送公安机关处理,确保考试工作的公平公正和顺利实施。
附件:
1.浙江省食药监局关于执业药师考后资格审查材料的说明
浙江省食药监局关于执业药师考后报考资格审查材料的说明为规范执业药师考试,防止考试报名中出现要求不明确、审核不准确,以及提供虚假证明材料等,特制定考后资格审查材料的说明,请考生自行对照,准确提供所需材料。
药监系统将在资格审核结束后进行抽查,对抽查中发现考生或单位提供虚假证明材料或不真实信息的,将按照国家和我省相关规定作出处理,并纳入“信用浙江”个人信用体系和国家信用体系。
一、工作年限计算方式
1、以全日制学历报考,工作年限自毕业证书取得之日起计算。未取得毕业证书前的实习时间不计算从药工作年限。
2、以函授、远程教育学历报考,可累计计算学历前后实际工作年限。(例:某考生 2010 年高中毕业,毕业后在某药店从事营业员工作,2018 年取得药学中专函授毕业证书,按照执业药师报考条件,“取得中专学历,从事药学工作满 7 年”,此考生工作年限可从 2010 年开始计算,到 2018 年年底工作年限为 8 年)。
二、工作年限证明及辅助证明材料
考生需提供考务文件中规定格式的《工作年限证明》,经报考时所在单位审核并盖章同意。
三、报考单位资质
1、考生所在单位必须为药品生产、经营、使用单位。
2、工作单位不能直观反映是否为从药单位的(如 XX 科技有限公司、经营范围涵盖属药品管理诊断试剂的医疗器械单位),需提供药品经营许可证或能反映经营范围涉及药品的营业执照复印件(加盖公章)。
3、互联网药品交易企业,需提供《互联网药品信息服务资格证》。
四、学历证书及辅助证明
1、国内学历:提供学历证明原件及复印件。
2、国外和港、澳、台地区学历:提供留学服务中心的《国外学历学位认证书》或《港澳台学历学位认证书》。
五、报考相关专业目录参考网址
http://www.zjks.com/showInfo/MoreLmshow.aspx?pLmId=8 1&LmId=427
六、各地市场监管系统报考条件及审核工作咨询电话地区
咨询电话
省直 0571-87615265 0571-85785579
杭州市 0571-85068557、85066936
宁波 0574-89189839
温州 0577-89660018
绍兴 0575-88615220
湖州 0572-2132921
嘉兴 0573-82084054 0573-83689050
金华 0579-82181621 0579-82181609
衢州 0570-3029882
台州 0576-88552710
丽水 0578-2292805
舟山 0580-2299718、0580-2299719
义乌 0579-85536303
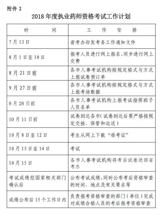
附件 2 2018 年度执业药师资格考试工作计
